一、指导思想
为展现我院学生专业技能及良好风貌,举办2024年学前教育专业幼儿教育技能大赛。通过本次大赛,激发学前教育、早期教育专业学生开展教学技能训练的积极性,促进学生教学技能及实践应用能力的提高,以适应学前教育改革发展对师资培养的需求;同时,选拔出我院实力强、潜力大的选手参加2024年全省幼儿教育技能大赛。
二、参赛对象
参赛对象原则上为学前教育、早期教育在校生。
三、参赛要求
(一)比赛领域:健康、语言、科学、社会、艺术任选一领域进行设计和比赛。
(二)比赛内容:
1、教学活动设计(20分)
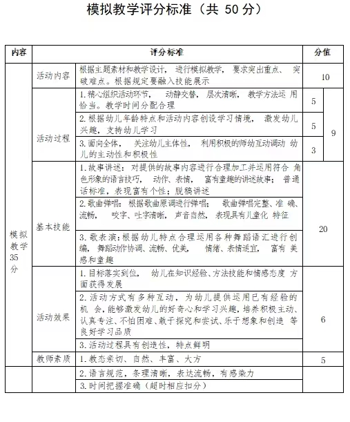
2、模拟教学(50分)
3、说课(30分)(三)比赛方式:
1.活动设计:参赛同学在比赛前提交活动设计,由评委点评打分。
2.模拟教学:在确定内容后,对课程内容进行分析,根据课程内容确定活动目标,设计活动方案,在备课的基础上,进行模拟教学展示。总时间不超过7分钟。
3.说课:根据模拟教学,就目标、内容、方法、过程设计等进行说课,说清楚“学什么、教什么”“怎么学、怎么教”,以及“为什么”等问题,条理清楚,逻辑性强,语言规范,表达流畅在5分钟内完成。
四、活动日程安排
本次活动分三个阶段进行;
(一)组织动员及报名阶段(2024.4.29-2024.5.6)
学院动员全体学生开展教学技能竞赛动员大会,辅导员及任课教师分头对学生做参赛动员工作。同时,依据自愿原则,报名参赛,由学院教学科研办公室牵头组织学生参赛报名工作,报名同学需填写报名表格。
报名截止时间为2024年5月10日。
(二)备赛阶段(2024.4.30-2024.5.10)
参赛同学进行内容选择、活动设计、课件制作、课程实施。
(三)参赛阶段(2024.5.10暂定)本次大赛由专业教师组成评委小组,对参赛的学生教学实施逐项进行评分,最后各赛项成绩累计,为选手最终成绩。
所有参赛选手赛前提交活动设计。
竞赛具体时间及地点另行通知。竞赛评分细则见附件。
五、奖项设置
根据竞赛结果,评出一、二、三等奖,获奖学生由学院统一颁发证书及奖
品。


